3.加氫站建設。按照由點及面、由專用向公用、由城市向城際發展的思路,合理配套、適度超前推進加氫站布局建設,優先在氫氣資源豐富、應用場景成熟的城市重點布局,適時向全省推廣。近期重點推進城市公交、物流、環衛等專用加氫站建設,開展加油、加氣、充電和加氫站合建模式試點;中遠期有序推進城市和城際公共加氫站網絡布局建設,規模化推進加氫基礎設施建設。
4.燃料電池系統。近期引進消化吸收先進技術,加大對核心技術、關鍵材料和高端裝備研發投入,進一步加強燃料電池發動機技術和含氟功能膜材料技術在國內龍頭地位,盡快實現“卡脖子”關鍵技術的不斷突破,逐步形成批量生產能力;中遠期自主研發為主,加強國際合作,持續開發高功率系統產品,提高產品的性能、壽命和國產化率,持續降低成本,形成規模化生產能力。
5.氫能推廣應用。近期優先在城市公交、廂式物流等商用車及通信基站備用電源等領域示范應用,探索燃料動力在港口、礦山機械等領域的應用;中遠期擴展到乘用車、燃料電池船舶、叉車、電網調峰及海島供電供熱儲能等領域。
(二)空間布局。立足氫能產業發展基礎,充分發揮骨干企業和科研院所帶頭引領作用,匯聚優勢資源,打造魯氫經濟帶,構筑兩大高地,布局兩大集群,創建國家氫能及燃料電池示范區。

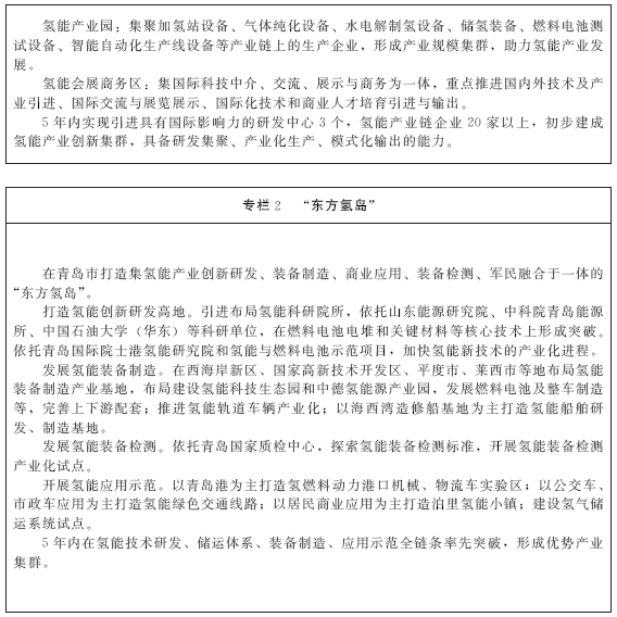
1.構筑兩大高地。在濟南市依托新舊動能轉換先行區,加快推進集“氫能科技園”“氫能產業園”“氫能會展商務區”三位一體的“中國氫谷”建設,合理布局加氫站,形成科學高效加氫網絡和氫能供應系統,打造氫能產業創新研發、裝備制造、商務會展、商業應用基地。在青島市依托山東能源研究院等科研機構,打造氫能創新研發高地;合理布局氫能裝備制造產業,培育氫能軌道車輛及船舶研發制造基地、氫能港口機械及物流應用基地、氫能熱電聯供及固定式、分布式電源研發應用基地,全力打造“東方氫島”。


2.布局兩大集群。借助兩大氫能高地的引領示范作用,帶動魯氫經濟帶其他城市的氫能產業快速發展,形成以濰坊、淄博市為龍頭的燃料電池及關鍵材料產業集群和以聊城、濟寧市為龍頭的燃料電池整車及氫能制儲裝備產業集群。其中,濰坊市重點打造世界領先的燃料電池發動機制造基地,淄博市重點打造燃料電池關鍵材料及核心部件產業基地,聊城市重點打造燃料電池整車研發制造基地,濟寧市重點打造氫能制取儲運裝備產業基地。
支持其他地區因地制宜做好補鏈強鏈和特色產業發展,加快氫能在交通、能源、建筑、工業等領域的多元應用,為全省氫能產業發展提供重要支撐。
四、重點發展任務
(一)實施創新驅動工程,掌握核心技術。堅持創新驅動發展戰略,優化創新體制機制,激發企業創新活力,集中優勢力量突破氫能產業關鍵核心技術,促進產業鏈和創新鏈深度融合,推動氫能產業邁向全球價值鏈中高端。
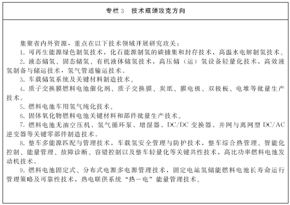
1.突破核心技術。圍繞構建氫能產業鏈,將關鍵共性技術、前沿引領技術研發納入省科技計劃等予以支持。充分調動相關科研資源和力量,聚焦綠色規模化制氫和氫氣純化、氫氣儲運、車用燃料電池及關鍵材料和燃料電池整車關鍵技術等4個方向,集中攻堅,確保我省在氫能技術方面的領先地位。發展綠色規模化制氫技術,重點突破兆瓦級PEM電解制氫技術、氫氣純化和品質檢測技術,研發固體氧化物電解制氫(SOEC)技術;重點突破70MPa高壓氣態儲氫罐制造技術,加大研發金屬儲氫、有機液體儲氫和液氫相關技術;結合國內外車用燃料電池技術發展趨勢,重點開發低成本、長壽命和高功率密度的車用燃料電池電堆,突破雙極板批量制造技術,開發高效低成本催化劑;根據燃料電池堆的技術特點,重點突破燃料電池整車氫-電混合動力系統,優化能量管理策略,強化整車安全防護、氫傳感器安全檢測和在線絕緣監測等,提高燃料電池整車經濟性、安全性。

2.搭建創新載體。依托山東能源研究院、山東大學、中國石油大學(華東)、青島理工大學等科研院所、高等院校,按照國際先進技術標準和產業發展需求,開展氫能前沿技術研究和重大技術聯合攻關。加快推進一批企業為主體、市場為導向、產學研相結合的省級工程實驗室、工程研究中心、重點實驗室、企業技術中心等氫能技術創新平臺建設。依托濰柴省級燃料電池技術創新中心,聯合省內外重點高校、科研機構及優勢企業,打造國家燃料電池技術創新中心。鼓勵有實力的企業和科研機構布局建設氫氣制取與儲存、燃料電池及動力系統、整車生產、燃料電池關鍵材料、檢驗檢測、成果轉化等創新支撐服務平臺。探索組建山東省氫能源與燃料電池產業研究院,加強氫能與燃料電池產業技術創新協同研究,建立科技創新創業孵化基地和支持氫能產業發展的科技服務平臺。

3.培育創新人才。強化氫能產業創新人才集聚與培育,加強與國內外“高精尖缺”人才團隊的主動對接,積極引進高層次氫能創新型團隊。建立氫能產業發展專家智庫,提供決策咨詢、技術聯合攻關、技術成果轉化等合作與服務。支持國內外高校、科研機構在山東省設立氫能研發機構和中試基地,創新人才引進模式,支持原創技術孵化。依托重點高校和研究機構,加快氫能領域創新型、技能型人才培養。
4.積極開展氫能國際合作。加強與國際科研單位、學校和企業的全面合作,推進氫能共性關鍵技術聯合研發和產業應用。強化與國際氫能協會、國際氫能委員會等國際機構的合作交流。鼓勵省內企業在海外設立研發機構,開展合資合作與技術引進。
(二)實施裝備提升工程,貫通產業鏈條。圍繞制氫和用氫兩個環節,加快推動制氫、儲(運)氫、加氫等相關裝備產業發展,著力提升燃料電池裝備水平,積極推動燃料電池汽車、軌道交通、港口機械、船舶、氫能分布式供電等裝備產業發展,貫通上下游產業鏈條,形成制造業核心競爭力,搶占發展制高點。
1.制氫儲運及成套裝備。結合山東省資源優勢和化工產業優勢,著力開發工業副產氫純化裝置和電解水制氫裝置。以實現低成本、大規模的氫氣儲存和運輸為目標,加快形成儲氫、運氫裝備的自主研發和生產能力,重點研發高壓氣態儲氫裝備、低溫液態儲氫裝備以及采用復合儲氫技術的新型儲氫裝備;發展氫氣運輸管道的相關裝備,突破管道材料、壓縮機、氫氣計量等關鍵技術。鼓勵引入國際國內知名企業,加快發展加氫機、控制閥組、氫氣壓縮機、站控系統等氫能配套產業。著力推進制儲運相關的合金、碳纖維及復合材料等新材料產業發展。
2.燃料電池系統。堅持引進國內外先進技術和自主研發技術并舉的原則,立足現有產業基礎,以青島、濰坊、淄博市為重點,布局建設燃料電池及動力系統規模化生產基地,大力推進燃料電池核心材料、關鍵零部件和動力系統產業化、規模化。加快培育發展質子交換膜、催化劑、炭紙等關鍵材料及工藝,提高雙極板、膜電極、電堆及其核心零部件生產技術水平,提升空壓機、氫氣循環泵、燃料電池輔助系統等產品品質。
3.燃料電池整車集成與控制系統。以市場為導向,做優做強燃料電池客車、物流車,積極研發重型卡車,前瞻布局乘用車。圍繞提升整車耐久性、可靠性、經濟性等要求,優化燃料電池電堆、發動機及動力總成集成與控制技術,全面提升整車設計、制造水平。發揮我省骨干企業優勢,以濟南、青島、聊城等城市為重點,著力發展8-12米燃料電池公交車、4.5-7.5噸物流車、市政環衛專用車等,全力突破40噸以上燃料電池重型卡車關鍵技術,逐步實現批量生產能力。遠期隨著燃料電池技術的成熟和成本的下降,逐步推動在乘用車領域的應用,形成多車型、多規格、系列化的產品體系,建設國內領先的燃料電池汽車規模化生產基地和產業集群。
4.燃料電池軌道交通、港口機械和船舶等裝備。發揮山東省在軌道交通方面已有的產業基礎優勢,突破適用于軌道電車的氫動力系統,不斷優化系統集成技術,適時開展燃料電池有軌電車示范應用。針對礦山、港口等柴油污染較為嚴重的應用場景,積極研發應用于礦山、港口、碼頭的燃料電池工程機械及叉車、自卸車、裝載車等。針對海洋和內河應用場景,探索研發以燃料電池為動力的海洋及內河運輸船舶。
5.燃料電池分布式發電裝備。著力突破關鍵材料、電堆設計、制備工藝等關鍵技術,探索發展質子交換膜燃料電池和固體氧化物燃料電池分布式發電裝備,重點突破系統的可靠性和耐久性。適度發展小型化的燃料電池發電裝置,用于便攜式電源以及家用熱電聯供系統。
6.發揮龍頭企業帶動作用。引導省內氫能產業企業利用自身優勢,加大整機產品、關鍵材料、核心部件及制造設備的創新力度,培育一批擁有核心技術、具備較強競爭力的優勢龍頭企業。鼓勵氫能產業鏈上相關企業深化合作,以安全、高效、低成本、低碳的供氫體系為基礎,以完善、穩定、高性能的核心材料及裝備制造產業為支撐,以多元、優質、系列化的用氫產品為引領,貫通氫能全產業鏈條,形成上中下游配套產業體系。支持以企業為主導開展國內外有序重組整合、企業并購和戰略合作,支持優勢企業以相互持股、戰略聯盟等方式開展高水平合作,促進共同發展,迅速占領國際國內市場。

(三)實施基礎保障工程,強化發展支撐。圍繞氫能產業發展需要,保障氫能供應,優化氫能設施布局建設,提高制、儲、運、加一體化配套服務能力,形成與產業發展相適應、與推廣應用相協調的發展網絡。
1.保障氫能供應。充分利用省內氯堿、丙烷、煤化工等工業副產氫資源,以淄博、濰坊、濱州、泰安、濟寧等市為重點,優化提純技術,提升氫氣品質,提高副產氫氣回收利用率,逐步降低用氫成本,分步構建氫能供給網絡。鼓勵省內用氫與供氫企業合作,就近使用廉價副產氫,確保氫氣資源的穩定供給。積極探索光伏、風電等可再生能源、低谷電力電解水制氫、沿海核能制氫,掌握先進技術,拓展氫源渠道,完善氫能供給鏈,形成低碳低成本、安全可靠的氫能供應保障體系。

微信二維碼












