
*ST金瑞2月10日發布公告稱,鑒于公司發行股票購買資產并募集配套資金事項(以下簡稱“本次重組”)已實施完畢,本次重組募集配套資金扣除中介費用后凈額為149.20億元。根據本次重組配套融資方案,公司以上述募集資金149.20億元對五礦資本進行增資,五礦資本的注冊資本由92.09億元增加至241.29億元。
本次增資完成后,五礦資本再以上述增資資金向五礦證券有限公司增資59.2億元、向五礦經易期貨有限公司增資15億元、向五礦國際信托有限公司增資45億元、向中國外貿金融租賃有限公司增資30億元,以補充上述公司資本金。
2016年5月份,五礦集團控股上市子公司*ST金瑞正式啟動重大資產重組,擬以每股10.15元的價格置入五礦集團持有的五礦資本100%股權。同時,向五礦資本旗下證券、期貨和信托公司小股東發行股份購買其所持部分股份,并劃轉至五礦資本。2016年12月,*ST金瑞發行股份購買資產事項終于獲得無條件審核通過。

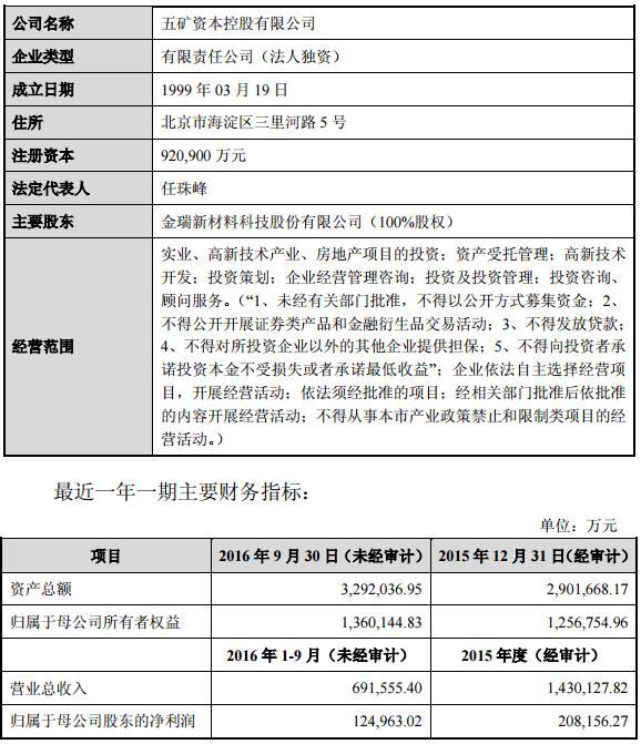
*ST金瑞表示,本次增資完成前,公司持有五礦資本100%股權,并通過五礦資本間接持有五礦證券有限公司99.76%股權、五礦經易期貨有限公司99.00%股權、五礦國際信托有限公司67.86%股權和中國外貿金融租賃有限公司50.00%股權,以及五礦資本其他下屬相關金融企業股權,公司的業務范圍涵蓋金融業務,成為擁有證券、期貨、信托、金融租賃、基金、商業銀行、產業直投等業務的平臺公司。
考慮到金融行業目前處于發展機遇期,通過本次增資,將大大增強上述企業的資金實力和市場競爭力,促使其快速抓住市場發展機遇,實現跨越式發展。公司也將在原有新能源電池業務穩定發展的基礎上,有效拓寬盈利來源,提升可持續發展能力、抗風險能力以及后續發展潛力,并為整體經營業績提升提供保證。

電池網微信












