
前有孫宏斌,后有許家印,現有王思聰。
因為樂視,因為賈躍亭,一群大佬、明星掉進了“坑”里。除了商業大佬,除了張藝謀、郭敬明、孫紅雷、黃曉明、李小璐夫婦等幾十位明星,還有十余家金融機構,而如今這串名字后面還要加上“首富之子”王思聰。
樂視網表示,誰欠的賬誰還。
王思聰向賈躍亭討債近1億
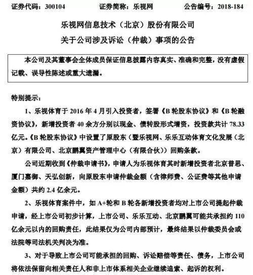
樂視網最近公告了四起仲裁案件,申請人為樂視體育當初新增的投資者北京普思、廈門嘉御、天弘創新,向樂視體育原股東申請仲裁金額共約2.4億余元。
其中,王思聰全資控股的北京普思投資有限公司向樂視體育原股東索賠9785萬元及律師費40萬元。王思聰旗下的北京普思是在2015年入股樂視體育,為樂視體育A輪融資方,目前持有樂視體育3.96%股份,為樂視體育第八大股東。
北京普思稱,樂視體育的違約行為嚴重損害了申請人的股東利益,其持有樂視體育的股權價值貶值,投資成本面臨全部虧損,依據協議,樂視體育應賠償北京普思的損失。

還有110億的“窟窿”
樂視網表示,樂視體育案件中,A+輪和B輪各新增投資者均對上市公司提起仲裁申請,經上市公司初步計算,樂視網、樂樂互動、北京鵬翼可能共承擔約110億余元以內的回購責任,此結果僅為公司內部預計,最終結果以仲裁委員會或法院等司法機關判決為準。
不過,對于樂視體育股東的索賠,樂視網并不承認其法律效力。公司稱,北京普思、廈門嘉御、天弘創新所起訴事項未履行上市公司《公司章程》及相關法律法規規定的審批、審議、簽署程序,其法律效力存疑。
樂視網:都是賈躍亭欠的,誰欠的賬誰還
根據證券日報報道,有樂視網內部人士表示,這些都是賈躍亭欠下的爛賬,誰欠的賬誰還。公司也只能督促賈躍亭還錢。
據介紹,樂視體育目前資金鏈斷裂、難以恢復正常運營,已被大量債權人起訴,且已經被多家法院列入失信被執行人。
樂視11月8日公告稱,公司2018年度審計報告被出具無法表示意見,則公司存在股票被暫停上市的風險。公告還透露,公司近期收到《民事裁定書》、《仲裁申請書》,公司存在失去相關控股子公司或參股子公司控制權、股東權利的風險。對于導致上市公司承擔回購、訴訟賠償等責任、債務,上市公司將依法保留向相關責任人和非上市體系相關企業繼續追索、起訴的權利。
一頓飯敲定一個億
根據中國證券報報道,王思聰投資樂視體育,充分體現了其有錢任性的風格。
時任樂視體育CEO雷振劍曾介紹,樂視跟王思聰的姻緣是“一頓飯”敲定的。
媒體報道稱,王思聰與雷振劍在萬達索菲特酒店6樓的餐廳約飯。見到雷振劍,王思聰劈頭就問:“我想投,讓不讓投?”一頓飯的工夫,兩人敲定合作。
樂視體育投資者陣容強大。一度有兩位“中國首富”的身影共同現身——萬達集團的王健林以及云鋒股權投資的控制人馬云。此外,在B輪融資中,除了機構投資者外,還有11名明星投資人,包括劉濤、孫紅雷、賈乃亮、周迅、王寶強等,總投資金額不到兩億,占股不到1%。

2016年樂視體育資金緊張時,演員劉濤爽快地投入5000萬元。

禍起違規挪用資金
根據中國證券報報道,盡管擁有眾多頂級機構和頭部版權內容,樂視體育卻在2016年年末出現危機。
2016年10月的上海網球大師賽期間,樂視體育就曾因為由于資金不到位,被暫時停止了對ATP網球大師賽的轉播;
當年12月26日,由于樂視體育方面拖欠新英體育3000萬美元(約合2億元人民幣)的版權費未支付,英超在中國內地和中國澳門的轉播版權持有方新英體育,正考慮掐斷樂視體育的的直播信號;
2017年,樂視體育相繼失去中超聯賽、歐洲足球冠軍聯賽、亞足聯賽事等內容版權。
禍端始于違規挪用資金。
據早前媒體報道,樂視體育B輪融資一半被樂視控股挪用于其他業務。
公告顯示,2016年12月,樂視體育在一次股東會議中披露,樂視體育在未經董事會或股東會同意的情況下,擅自向其關聯方樂視控股出借了40多億元的資金。由于資金被關聯公司占用,樂視體育的正常經營活動受到嚴重影響。大量業務由于資金緊張而無法進行,甚至因無法償還對外欠款而被追訴、承擔責任,北京普思的投資權益遭受損失。
北京普思及其他投資方多次要求樂視體育及其原股東解決資金占用問題,但其始終未能解決,亦未采取任何補救措施。由此,北京普思認為樂視體育的違約行為嚴重侵害了北京普思的股東利益,遂要求賠償。
除了王思聰,張藝謀血虧1個億
B輪融資后,樂視影業受到眾多明星的青睞。2014年10月,樂視影業長期合作導演及制片人張藝謀認繳新增注冊資本208.33萬元。2015年1月又參與樂視影業增資,出資額增至1201.53萬元。

根據公告,張藝謀持股1.44%,價值1.41億元;
郭敬明持股0.6%,價值5856萬元;
鄧超慧形慧影工作室持股0.43%,價值4215萬元;
孫紅雷和孫儷工作室各持股0.29%,價值2810萬元;
馮紹峰持股0.14%,價值1405萬元;
李小璐和黃曉明各持股0.07%,價值703萬元。
上述明星持股價值總計3.26億元,較其總計出資額1.07億元增值205%。
2016年11月樂視債務危機爆發。今年1月,樂視影業注入樂視網事項終止。9月22日,樂視控股所持的樂視影業21.8%股權被司法拍賣,整體股權估值僅24.39億,距其98億元估值縮水75.11%。
樂視影業目前注冊資本為8.37億元,上述明星股東及北京錦陽持股比例均未改變,即所持股份價值整體縮水75%。
其中張藝謀所持股份價值減至3512萬元,已“蒸發”逾1億元;鄧超、孫儷夫婦二人工作室所持股份價值1756萬元,較其出資額5000萬元浮虧3244萬元。
賈躍亭啥時能回國
賈躍亭啥時能回國?如今依然是個謎。不過,FF最近又有融資消息傳來。
據36氪11月12日報道稱,FF美國內部高管披露公司目前新一輪融資計劃正在推進中,與此同時,FF美國公司上周高層內部會議中決定,將啟動2020年IPO——比公司此前制定的上市計劃提前了3到4年的時間。
據FF美國一位參會高管透露:“公司目前估值超過100億美金,遠超當初恒大投資FF時僅45億美金的市場估值。”此前,FF方面對外透露:FF美國凈資產價值超過6億美金,債務僅為數千萬美金,資產遠大于負債。
此外,知情人士表示,FF目前簽約的美國投資銀行Stifel(斯提夫爾)有可能憑借幫助FF融資的優勢,而成為FF計劃在2020年IPO時的服務商,Stifel曾為多家著名企業提供過融資顧問服務。

此前,36氪從FF內部人士獲悉,為了“獲得恒大法拉第中國的絕大部分控制權”恒大方面主動要求簽訂補充修訂協議,代價則是提前支付7億美元,其中在2018年底前支付5億美元,在2019年支付2億美元。但由于目前恒大拒絕付款,賈躍亭于10月3日在香港提起仲裁,要求解除全部合作以及恒大“融資同意權”。FF方面相關知情人士表示,“恒大多次以不同手段阻止公司對外融資。”目前,FF和恒大健康正在等待香港國際仲裁中心的仲裁結果。
北京時間10月22日,FF通過全員郵件表示:公司因此被迫將對全員降薪20%。其中,公司創始人兼CEO賈躍亭將只領取一美金年薪,并已與新融資展開洽談。
10月31日FF發出內部郵件,“即將進入2個月左右的過渡期”。“FF公司在財務和人事方面實際上已處于破產狀態。”原FF高級副總裁尼克·桑普森(Nick Sampson),在10月30日辭職后對美國科技媒體the Verge說,“在短期內,它最多只能蹣跚而行。”在此一天前,FF全球研發高級副總裁彼得·薩瓦吉安(Peter Savagian)也宣布離職。

電池網微信












