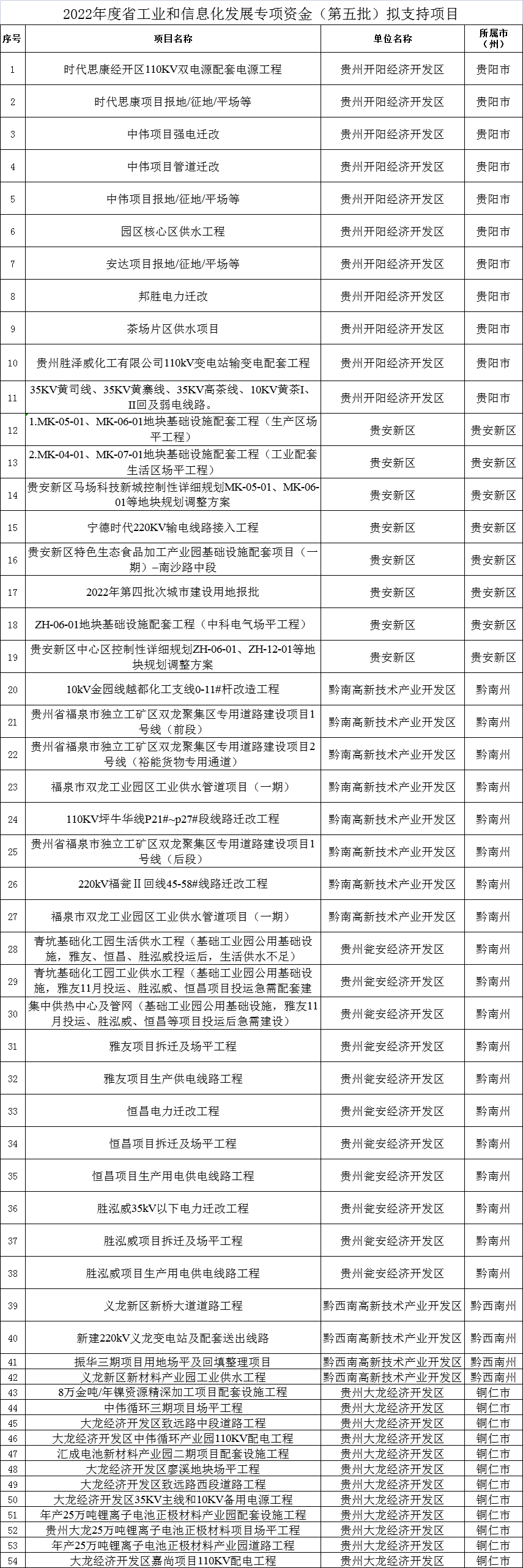
貴州省工業和信息化廳發布消息,根據《關于研究新能源電池及材料產業配套基礎設施建設有關工作的會議紀要》精神,經地方申報、項目評審、會議研究等程序,擬支持時代思康經開區110KV雙電源配套電源工程等54個新能源電池及材料產業重點項目配套基礎設施建設項目,現予公示。

8月23日,貴州省工業和信息化廳發布消息,根據《關于研究新能源電池及材料產業配套基礎設施建設有關工作的會議紀要》精神,經地方申報、項目評審、會議研究等程序,擬支持時代思康經開區110KV雙電源配套電源工程等54個新能源電池及材料產業重點項目配套基礎設施建設項目,現予公示,公示期為2022年8月23日-8月29日(五個工作日)。
2022年工業和信息化發展專項資金第五批擬支持項目公示清單


電池網微信












