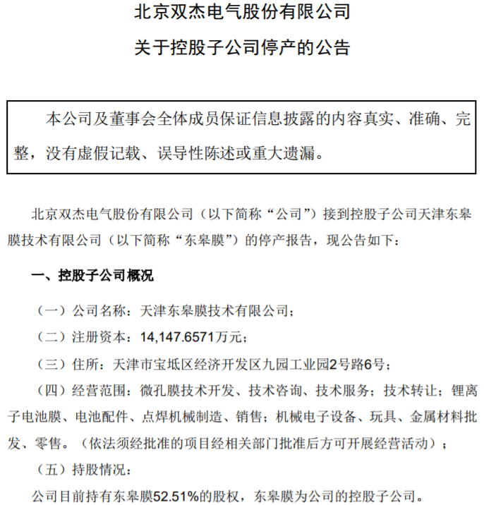
1月20日晚間,雙杰電氣披露2019年業績預告暨資產減值風險提示性公告,預計2019年公司實現歸屬于上市公司股東凈利潤為-6.43億元至-6.38億元。同日,雙杰電氣宣布鋰電隔膜控股子公司東皋膜停產。

雙杰電氣

1月20日晚間,雙杰電氣(300444)披露2019年業績預告暨資產減值風險提示性公告,預計2019年公司實現歸屬于上市公司股東凈利潤為-6.43億元至-6.38億元。值得注意的是,這是雙杰電氣自2015年上市以來首次虧損,且虧損金額超過上市以來所實現的凈利潤總和。

雙杰電氣稱,2019年度,國內經濟下行壓力加大,電網投資規模減少,二次設備廠家大量涌入一次設備招投標市場造成市場競爭激烈,毛利率同比下降;且2019年公司研發費用、財務費用、管理費用等增加,導致公司整體利潤率下滑。

此外,2019年鋰電池隔膜市場競爭激烈,產品價格連續走低,公司的控股子公司天津東皋膜技術有限公司(以下簡稱“東皋膜”,公司持股比例為52.51%)生產經營困難,連續虧損,經東皋膜董事會研究決定停產。按照審慎原則,公司對2019年度合并報表范圍內的商譽、應收賬款、存貨、固定資產等進行初步減值測試,其中,商譽減值約2.98億元,應收賬款、存貨及固定資產等減值總額約6.47億元。目前相關資產減值測試工作尚在進行中,最終計提金額將由具備證券期貨從業資格的評估及審計機構確定。

雙杰電氣

同日,雙杰電氣發布控股子公司停產的公告稱,東皋膜“年產2億平米動力電池濕法隔膜”生產線基本建成后,根據市場需求對生產線進行多項技術改造,技術參數有所提升,但連續生產的穩定性不達預 期,加之2019年鋰電池隔膜市場競爭激烈,產品價格連續走低,東皋膜生產經 營困難,連續虧損,部分銀行賬戶被供應商凍結。經東皋膜董事會研究決定,自 2020年1月17日起停產。

公開資料顯示,2016年至2018年,雙杰電氣先后通過股權收購、增資、業績補償方式合計取得東皋膜52%的股權。雙杰電氣發布業績預告暨資產減值風險提示性公告后,隨即收到了創業板關注函,要求公司說明“東皋膜主要產品為鋰電池用雙面陶瓷涂層濕法隔膜,此次決定停產并對其應收賬款、存貨及固定資產等計提6.47億元減值準備后,其凈資產將減少為-3.4億元。請分類說明前述資產基本情況、減值計提金額、計提依據及其合理性、對你公司合并報表的影響金額,以前期間計提減值準備的充分性,是否存在通過計提大額資產減值準備調節利潤的情形。請會計師核實東皋膜本次計提減值的應收賬款、存貨及固定資產的真實性,以前年度財務信息是否真實、準確,本次資產減值計提的合理性”等問題。

[責任編輯:陳語]

免責聲明:本文僅代表作者個人觀點,與電池網無關。其原創性以及文中陳述文字和內容未經本網證實,對本文以及其中全部或者部分內容、文字的真實性、完整性、及時性,本站不作任何保證或承諾,請讀者僅作參考,并請自行核實相關內容。涉及資本市場或上市公司內容也不構成任何投資建議,投資者據此操作,風險自擔!

凡本網注明?“來源:XXX(非電池網)”的作品,凡屬媒體采訪本網或本網協調的專家、企業家等資源的稿件,轉載目的在于傳遞行業更多的信息或觀點,并不代表本網贊同其觀點和對其真實性負責。

如因作品內容、版權和其它問題需要同本網聯系的,請在一周內進行,以便我們及時處理、刪除。電話:400-6197-660-2?郵箱:119@itdcw.com

電池網微信
新能源
鋰電隔膜
雙杰電氣